INTERNATIONAL TIME SIGNAL


An extract from
The Post Office Electrical Engineers' Journal
Volume 21, Part 1 - April 1928

AN INTERNATIONAL TIME SIGNAL

The linking together of the Royal Observatory at Greenwich with the Post Office Radio Station at Rugby for the distribution of Greenwich Mean Time is an event of outstanding interest.

Two hundred and fifty years have passed since the establishment of the Observatory in Greenwich Park in 1675. It was erected in the reign of Charles the Second and the terms of the original appointment are as follows:-
"Warrant for the Payment of Mr. Flamsteed's Salary.
CHARLES REX.

Whereas, we have appointed our trusty and well-beloved John Flamsteed, Master of Arts, our astronomical observator, forthwith to apply himself with the most exact care and diligence to the rectifying the tables of the motions of the heavens, and the places of the fixed stars, so as to find out the so-much-desired longitude of places for the perfecting the art of navigation. . . . . "

Now, in December, 1927, the direct distribution of Greenwich Mean Time to the whole world has become an accomplished fact, through the co-operation of the Admiralty, the Board of Trade and the Post Office.

This development is worthy of special consideration, seeing that, for the first time, a signal of extreme accuracy is available from the prime meridian for all who are able to receive it.

There is no need to emphasize the importance of an accurate time service. Practically all of the ordinary, everyday happenings in life depend upon correct time. If the postman be late with the morning mail; - if the newspaper boy finds some diversion on his round and the "Times" fails to be pushed under the door; - if the alarm clock fails to operate, - what a difference these minor things make in the outlook for the day!

Our railway organization, also our telephone and telegraph services depend upon exact time keeping, - indeed, the list could be extended almost indefinitely - from personal to international spheres of action.

A digression from the main subject of this article will be excused, in order that reference may be made to the different measures of time in use at the present day.

Solar Time is the time registered by a correctly placed sun-dial. Solar time cannot be employed practically however, because the intervals from noon to noon are not of the same length, occasioned by the path taken by the earth in its motion round the sun. This variation is eliminated by a process of averaging and, as a result, Mean Solar Time, giving days of equal length, is obtained.

Sidereal Time, or star time, is the natural standard of time, a sidereal day being the time taken for one complete revolution of the earth on its axis. As a result, a particular star will cross the meridian of any place at intervals of 23 hours, 56 minutes, 4.1 seconds. This law applies because the stars are so far distant from the earth that the motion of the stars may be regarded as negligible. This is not the case with the sun, which is nearer the earth and results in the mean solar day being 3 minutes, 56 seconds longer than the sidereal day.

It is obvious, as a result of the earth's rotation, that the time shown on mean solar clocks will only agree with each other, where such clocks are set up in the same meridian. East or west of that meridian, the clocks will be fast or slow, varying with the longitude in which the clocks are working. Hence, there is a further measure in use known as Local Time, depending upon the place concerned. Local time has several serious disadvantages and these need not be stressed here.

The inconvenience caused by this measure of time led to its practical abolition in favour of Standard Time. This has been established by International agreement, whereby the whole world has been divided into "Time Zones," with the meridian of Greenwich as the prime meridian or "zero" point. As a result of this arrangement, Greenwich Mean Time is regarded as the standard for the world. The general scheme is that the minutes and seconds of the prime meridian are maintained and hours only are changed in successive time zones.

There is still Summer Time to be remembered, but as this movement of the hands of the clock forward or backward is merely a trick we play upon ourselves - for many good and sufficient reasons - there is no need to say more here!

Fig. 1 - Greenwich Observatory building containing the Transit Instrument working on the prime meridian


Fig. 1 is a view of the South East side of the courtyard al Greenwich Observatory showing the building containing the Transit instrument working on the prime meridian. The instrument is housed immediately behind the, central,  two open doors reaching to the roof.

The large dome contains the biggest refractor in the British Isles and is used for the measurement of double star working.

Fig. 2 - The Time Ball at Greenwich Observatory

A general view of the exterior of a portion of Greenwich Observatory is shown in Fig, 2.  The famous Time ball is clearly seen.  It is mounted on the turret of the original Flamsteed building which was erected in 1675.  This Time Ball was set up in 1833 and was the first to operate in this country. The ball is released electrically and drops at 1 p.m. G.M.T. daily.

The Time Ball is the most important of visible signals and is used by observatories to announce an exact moment of time to observers within visible range. The Time Ball at Greenwich has been in regular use since 1833 and the ball has dropped daily at the appointed hour, except on the very rare occasions when weather conditions have interfered and rendered it unsafe to lift the ball.

In order to introduce the International Time Signal, which is of the highest grade of scientific registration, it has been necessary to provide clocks and other mechanism at the Observatory, also for the Postmaster-General to provide the connecting lines between Greenwich and Rugby; special switching apparatus at the General Post Office in London and also the use of the Wireless transmitter al Rugby.

A special chamber has been adapted at the Observatory for the accommodation of the apparatus. The high grade mechanism at Greenwich has been supplied by the Synchronome Company, under the personal direction of Mr. F. Hope-Jones, a great authority on electrical clock installations. The apparatus consists of a "Free Pendulum," a "Slave" clock and a Signal Transmitter.

A general view of the chamber and the assembled apparatus is shown in Fig. 3, whilst a closer view of the intricate mechanism of the
Signal Transmitter is shown in Fig. 4.

Fig. 3 - Special apparatus at
Greenwich Observatory used on the International Time Service

 

Fig. 4 - The mechanism of the special Signal Generator at
Greenwich Observatory used on the International Time Service

In clock mechanism as generally designed, there is a certain lack of exactitude due to the energy lost by the pendulum in having to unlock some form of mechanism before it can receive the impulses required to maintain its action. These operations rob the pendulum of a certain amount of energy and consequent lack of precision for scientific time keeping.

By means of an. ingenious invention of Mr. W. H. Shortt, in conjunction with the Synchronome Company, a "Free Pendulum" has been devised. In this arrangement, a separate and subsidiary clock known as a "Slave" undertakes all the work and at the same time the "Slave" is so accurately controlled by the Free Pendulum that perfect synchronism between the two sets of mechanism is maintained. Air friction has also been practically eliminated from the Free Pendulum by enclosing it in an air-tight case and reducing the air pressure inside the case from the normal atmospheric pressure to a working point of approximately 35 milli-metres. The pendulum of this clock is made of Invar, an alloy having a very minute co-efficient of expansion with temperature changes.
 

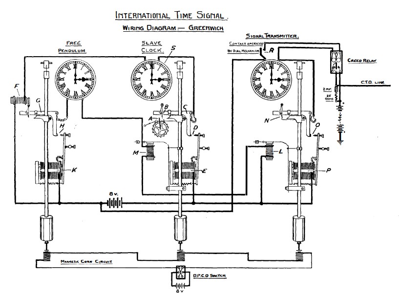
Fig. 5 - Schematic diagram of the connections of Free Pendulum, "Slave" Clock and
Signal Transmitter used on the International Time Service at Greenwich Observatory

Fig. 5 is a skeleton diagram of the connections of the Free Pendulum, the Slave Clock and the Signal Transmitter at Greenwich. The action is as follows:- In the Slave Clock, the pendulum, in swinging to the right, pulls round the count wheel, and at each revolution of this wheel, the arm A engages with the small trigger B. The trigger is opened, allowing the impulse lever C to fall, thus giving an impulse to the pendulum by sliding down the inclined plane. At the end of the fall of the impulse lever C, the contact D is closed. The electrical circuit is therefore from D through the electro-magnet and armature E, via the battery, electro-magnet release of the Free Pendulum F, back through the dial indicator of the "Slave" clock S.

The current in passing through E, pulls over the armature and re-sets the impulse lever C, also releases the trigger holding the impulse lever C of the Free Pendulum and puts the fingers of the Slave dial S forward one half minute.  The cycle of operations in the Free Pendulum corresponds with that explained in the case of the Slave clock.

The impulse on re-setting the lever of the Free Pendulum is as follows:-
When contact is made at H, the current flows through the armature and coil K, via the battery to the Synchronizer L of the Signal Transmitter, also the Synchronizer M of the Slave clock, completing the circuit through the dial mechanism of the Free Pendulum.

The object of this Synchronizing arrangement is to keep all three clocks in exact phase. It should be added that the contact H closes at a definite time interval after the impulse is given, in order that the synchronizing action may occur at a suitable position in the swing of the Slave pendulum.

The Signal Transmitter receives an impulse every alternate swing of the pendulum by means of the gathering click N; this releases the trigger in a manner similar to that of the Slave clock.

The electrical circuit, after the impulse is given, is via the impulse ]ever, contact O, armature and electromagnet P, via the battery to the dial mechanism of the Signal Transmitter and, if the contact arm R is closed, through the transmitting Creed Relay, operating the C.T.O. line on its local contacts.

The Magnetic Corrector is shown at the bottom of Fig. 5 and is put into operation when it is necessary to set the three clocks to time. Its action is to increase or decrease the gravity action on the pendulum for a short period.

The apparatus in use in the Test Room of the G.P.O., London, is shown in Figs. 6 and 7. Fig. 6 is a view of a Master Clock (No. 24) and Fig. 7 is a photograph of the switching panel.
 

Fig. 6 - Clock No. 24 which is the model fitted in the Test Room at the C.T.O. and used on the International Time Service (shown to the right)
 

Fig. 7 - Switching Panel that is located in the Test Room at the C.T.O. and used on the International Time Service

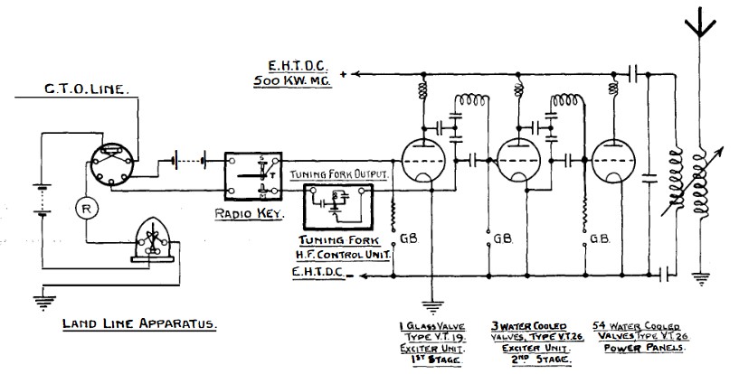
A schematic diagram of the connections at the G.P.O. is shown in Fig. 8. There are two cams fitted in the Master Clock; the front one revolves once hourly and the rear cam revolves once in every 24 hours. The rear cam registers the hours and the front cam the minutes. The cuts or slots in the cams operate the contacts at the appointed times in morning and evening and energise the two Relays No. 90A, which act simply as locking devices on the Greenwich and Rugby sides, taking the apparatus side of the Rugby line from the Central Radio Office and putting the Greenwich Observatory line through direct to the Rugby Radio Station. The Time Signal passes through the coils of the standard B relay on the switching panel, bringing the local contacts of the relay into play and applying the necessary voltage to operate the land line apparatus of the Rugby transmitter. The arrangements at Rugby Radio Station are shown diagrammatically in Fig. 9, where the normal arrangements for wireless transmission apply. The same apparatus is in use at Rugby as is required for commercial traffic. The Time Signal is sent out from Rugby on a wave-length of 16 kilo-cycles or 18,740 metres.
 

Fig. 8 - Schematic diagram of the apparatus in use for the International Time Service in the C.T.O. Test Room

 

Fig. 9 - Schematic diagram of the arrangements at Rugby Radio Station

Several interesting problems concerning the extent and effects of mechanical and line lags, etc., have been investigated in connection with the new time signal. The physical circuit includes an underground line from Greenwich Observatory to the G.P.O., a standard B relay in the G.P.O. test room, an underground line from the G.P.O. to the Rugby Radio Station and the operation of two relays (one standard B and one Creed), also the operation of the large group of valves in the radio transmitting circuit.

The total lag measured through the whole of this network amounts to 0.04 second and the lag has remained practically constant. This stability has been an unsolicited testimonial to the behaviour of the relays, which have been called upon to work to a degree of exactitude beyond their ordinary range of action.

The presence of this lag involves the sending out of the time signal from Greenwich Observatory .04 second in advance of exact time in order that the signal may be emitted at the right instant. An arrangement has also been set up at Greenwich whereby the signal emitted from Rugby is registered on a syphon recorder associated with a Wireless Receiver at the Observatory. Normally, the incoming signal at Greenwich is recorded within .01 of a second of the time calculated for the emission of the signal.

The time signal is of the modified rhythmic type recommended by the International Time Commission of 1925. This consists of a rhythmic signal of 306 beats or dots (.) in 300 seconds of mean time, or at the rate of 61 beats or dots per minute. The commencing signal, also that at the end of each minute, is sent in the form of a dash (-) and is exactly on the minute of Greenwich Mean Time.

The signal is sent twice in each day, at 09.55.00 in the morning and at 17.55.00 in the evening.  These times have been selected as the most suit able for reception in any part of the world.

Signals 1, 62, 123, 184, 245 and 306 are single dashes of 0.4 second duration and commence at the exact minute. Each dash is followed by 60 dots of 0.l second duration. By the use of this type of signal, comparisons of extreme accuracy are obtained, the method employed being to count the number of intervals from the first dash until coincidence occurs between one of the rhythmic signals and the beat of the chronometer or other type of clock.

A similar type of signal is sent out daily from Bordeaux and the Eiffel Tower. In each of these cases, and at other stations emitting a similar signal, a preliminary warning or prefix is sent, giving the station of origin, also a signature or "SN" at the end of the signal.

This procedure is not followed with the British Time Signal.  The connecting lines between the Observatory and Rugby are switched over automatically a few moments before the signal is clue to commence and are also retained for a few moments after the signal has passed. The interruption to commercial traffic, together with the short periods of silence, are the only indications of the approach and termination of the time signal. This is a departure from the usual method of signalling "CQ, CQ, DE, DE, G BR, GBR," to warn listeners to be ready, nor do we hear such a cheerful signature as that frequently given by the Annapolis station, "OK NSS," at
the conclusion of the American time signal.

Click here for more pictures of the Greenwich Observatory

 

 

 

 
BACK Home page BT/GPO Telephones Search the Site Glossary of Telecom Terminology Quick Find Clocks Home

Last revised: January 06, 2024

FM2